Allgemein
Lasst uns in erstem Schritt das Universum der Verpackungsmaschinen beschreiben. Im Folgenden gehe ich auf diese Bereiche ein:
Ziemlich alles was uns umgeht, muss verpackt werden.
Wozu verpacken:
- Produkt vor äußeren Einflüssen schützen. Dazu gehören unter anderem:
- Schutz vor mechanischer Einwirkung (wie z. B. Styroporeinlagen im Karton beim neuen Fernseher)
- Schutz vor physikalischen und chemischen Wechselwirkungen mit der Umwelt, wie z. B. Oxidation, UV‑Strahlung oder Partikel (wie z. B. Milch in einem Getränkekarton)
- Eine verkaufsfähige Einheit ermöglichen (niemand kauft mehr einzelne Hühnereier)
- Eine kleinere verkaufsfähige Einheit ermöglichen (niemand kauft mehr als 50 kg Reis)
- Längere Haltbarkeit gegenüber unverpackten Varianten (frisches Fleisch wird unter Schutzatmosphäre verpackt, um das Oxidieren zu verlangsamen)
- Manipulationsschutz (am Verschluss ist zu erkennen, ob die Getränkeflasche bereits geöffnet wurde)
- Nachweis der Echtheit (ein Parfüm verpackt in einer Flasche mit ausgefallenem Design, die Parfümflasche steckt in einer Pappschachtel mit aufgeklebtem Hologram‑Etikett; der Boden der Schachtel ist mit einer Seriennummer bedruckt, sichtbar nur unter UV‑Lampe)
- Präsentation für Verkaufszwecke (im Einzelhandel Kaufreize generieren und sich vom Wettbewerb abheben)
- Erfüllung gesetzlicher Vorgaben (wie z. B. Verbraucherschutz, Warnhinweise in Landessprache).
Meistens geht es um eine Kombination aus mehreren Aspekten.
Erst durch das Verpacken ist der Vertrieb der meisten Produkte im Handel möglich.
Es ist also eine ziemlich komplexe Aufgabe, die Verpackung zu entwickeln und festzulegen. Viele schlaue Köpfe beschäftigen sich damit. Es ist ein richtig spannendes Thema und ein Fachgebiet für sich.
Euer Kunde teilt diese Faszination nicht. Ihr als Anlagenbauer findet eure Maschine toll – endlich ein Problem, das von euch technisch gelöst werden kann. Für euren Kunden ist es nur eine Notwendigkeit, die viel Geld kostet und Aufwand über die gesamte Lebensdauer bedeutet. Er will damit seine Probleme lösen und möglichst wenig damit zu tun haben. Eigentlich liebt er nur sein Produkt, findet es toll und will es verkaufen. Ihr seid mit eurer Verpackungslösung nur dabei, weil es nicht anders geht und er euch braucht, um sein Produkt verkaufen zu können.
Ohne euch kann der Kunde diese Aufgabe nicht lösen, weil er nicht eure Kompetenzen besitzt. Er wird nicht produzieren, nicht verkaufen, nicht seine Kunden bedienen, nicht Geld verdienen können. Er braucht euch. Also muss er euch dafür bezahlen. Ihr seid sein Partner, kein Bittsteller. Das sehen die wenigsten Kunden, weil sie sich auf die Perspektive des Kunden beschränken. Traut ihr euch, dem Kunden euren Blick auf die Situation näherzubringen?
Die Daseinsberechtigung eures Unternehmens liegt letztlich darin, eure Kunden bei der Lösung dieser Aufgabe zu unterstützen. Aus der Perspektive eines Projektmanagers ist es wichtig, im jeweiligen Projekt die Beweggründe eurer Kunden zu verstehen. Dann könnt ihr taktisch vorgehen und das Projekt so lenken, dass Kundenbedürfnisse erfüllt werden.
Das, was euer Unternehmen verkauft, ist mehr als eine Anlage. Es ist ein komplexes Gebilde aus Maschine, Dienstleistungen, Erwartungen und Versprechungen.
Aber reduziert auf die Verpackungsmaschine ist es simpel:
- Verpackungsmaterial kommt rein
- Produkt kommt rein
- Produkt wird verpackt
- Verpackung wird von außen markiert
- Verpacktes Produkt kommt raus.
Fertig.
Üblicherweise spricht man von Primärverpackung und von Sekundärverpackung. Danach kommt noch Tertiärverpackung, der Begriff wird aber selten benutzt. Jede Stufe hat ihre Aufgaben.
Primärverpackung:
Euer Kunde hat das Produkt fertig gemacht und es liegt als Bulk, Schüttgut oder als Einzelstücke vor. Es muss in die Verpackung gelangen und zu einer einzelnen Einheit werden. Dabei ist es essenziell, dass das Produkt geschützt und nicht negativ verändert wird. Die Einzelverpackung ermöglicht die anschließende Handhabung während der Folgeschritte. Eine Markierung unmittelbar während bzw. nach dem Verpacken stellt die Möglichkeit der zukünftigen Identifizierung sicher.
Die Vielfalt der Verpackungsmaterialien ist schier überwältigend: Blister (z. B. Tabletten), Kapseln (z. B. Kaffee), Flaschen (z. B. Getränke), Dosen (z. B. Kosmetika), Tuben (z. B. Zahnpasta), Fässer (z. B. Chemieprodukte), Säcke (z. B. Hundefutter), Tüten (z. B. Gummibärchen), Folien (z. B. Nudeln), Kartons (z. B. Waschmittel), IBC‑Container (z. B. Chemieprodukte), Waggons (z. B. Getreide) etc. So vielfältig wie die Verpackungsindustrie selbst. Allein die Lösungen für Markierung und Identifizierung bilden eigene Branchen.
Sekundärverpackung:
Die vorher verpackten Produkte werden einzeln (z. B. eine Tube Zahnpasta in einer Pappschachtel) oder als Gruppe (z. B. Six‑Pack Bier) zu einer Einheit zusammengefasst. Das kann logistische Gründe haben (denken Sie an einen Karton mit Bonbontüten im Supermarkt). Oder erst jetzt wird eine Verkaufseinheit gebildet (denken Sie an die Tabletten im Blister, die als 5‑er‑Gruppe in einer Schachtel in der Apotheke verkauft werden); diese Einheit wird dann markiert und beschriftet. Auch hier ist die Vielfalt enorm. Hinter jeder Verpackungsform verbirgt sich eine komplette Industrie.
Beispiel Gewürzgurken – stark vereinfacht dargestellt
Primärverpackung (Gewürzgurken im Glas mit Schraubdeckel)
- Verpackungsmaterial kommt rein:
- Verpackungsmaterial 1: Glas muss zugeführt werden
- Verpackungsmaterial 2: Deckel muss zugeführt werden
- Produkt kommt rein:
- Produkt 1: Frische Kräuter müssen zugeführt werden
- Produkt 2: Trockene Kräuter und Gewürze müssen zugeführt werden
- Produkt 3: Gurken müssen zugeführt werden
- Produkt 4: Gurkenwasser muss zugeführt werden
- Produkt wird verpackt, ohne schlechter zu werden:
- Gläser fahren in Reihe auf einem Transportsystem durch die Anlage
- Produkte 1‑4 werden im Glas in richtiger Menge und Reihenfolge platziert
- Deckel wird auf das volle Glas gesetzt und zugeschraubt
- Verpackung wird von außen markiert:
- Ein Etikett wird mit Chargennummer und Verfallsdatum versehen
- Das Etikett wird auf dem befüllten und verschraubten Glas angebracht
- Verpacktes Produkt kommt raus.
Sekundärverpackung (z. B. Pappboden, sechs Gläser, Stretchfolie)
- Verpackungsmaterial kommt rein:
- Verpackungsmaterial 1: Pappboden muss zugeführt werden
- Verpackungsmaterial 2: Stretchfolie muss zugeführt werden
- Produkt kommt rein:
- Produkt: Befüllte und verschraubte Gläser müssen zugeführt werden
- Produkt wird verpackt:
- Gläser werden zu einer 6‑er‑Gruppe zusammengefasst
- Gläser werden auf dem Pappboden platziert
- Stretchfolie umhüllt die komplette Einheit und fährt durch den Heißtunnel
- Verpackung wird von außen markiert:
- Ein Etikett wird mit Chargennummer und Verfallsdatum versehen
- Das Etikett wird auf der 6‑er‑Gruppe angebracht
- Verpacktes und beschriftetes Produkt kommt raus.
Weitere mögliche Verpackungsschritte wären:
- Drei Gruppen à sechs Gläser in einem Umkarton inkl. Markierung
- Umkartons oder direkt die 6‑er‑Gruppen auf einer Palette, anschließend Umwicklung mit Stretchfolie und Markierung der gesamten Palette
Was sich einfach und nachvollziehbar anhört, ist in der Praxis keineswegs trivial umzusetzen. Die für die oben beschriebenen Schritte benötigten Verpackungsanlagen füllen ganze Produktionshallen. Und das ist nur ein Schritt in der Wertschöpfungskette eurer Kunden, aber ohne geht es nicht.
Je länger man mit der Verpackungsindustrie zu tun hat, desto mehr staunt man, was alles benötigt wird, um alltägliche Gegenstände automatisch zu handhaben und zu verpacken. Die Faszination für die Verpackungslösungen bleibt lebenslang.
Obwohl die Maschine sehr komplex ist, lässt sie sich auf folgende Hauptbereiche reduzieren:
- mechanische Komponenten
- elektrische Komponenten
- elektronische Komponenten
- pneumatische Komponenten
- Software, damit sie als Ganzes funktioniert
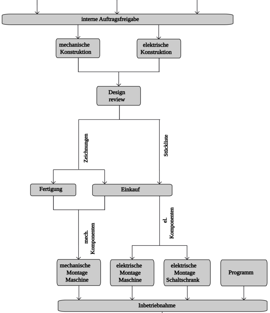
Um diese Bereiche realisieren zu können, gibt es in eurem Unternehmen typischerweise folgende Abteilungen/Zuständigkeiten, die unmittelbar am Maschinenprojekt beteiligt sind:
- Vertrieb (inkl. Projektierung)
- Mechanische Konstruktion
- Elektrische Konstruktion
- Arbeitsvorbereitung
- Fertigung
- Einkauf
- Montage mechanisch
- Montage elektrisch
- Programmierung
- Dokumentation
Je nach Unternehmensgröße kommen weitere Bereiche hinzu:
- Projektmanagement
- Buchhaltung und Controlling
- Produktmanagement
- Marketing
- After‑Sales
- Geschäftsführung
Oft sind die Funktionen gemischt, sodass die konkrete Organisation bei euch anders aussehen kann. Im Kern geht es jedoch um dieselben Aufgaben.
Diese Bereiche sind in die Auftragsrealiserung involviert. Die Realisierung selbst, kann man gedanklich in folgende Phasen unterteilen:
Am besten lässt es sich an einem Beispiel darstellen. Im Folgenden beschreibe ich einen vereinfachten Projektablauf für eine Verpackungsanlage.
Angebotsphase
Der Vertrieb erhält die Möglichkeit, ein Projekt anzubieten.
Dokumente
- Idealerweise hat der Kunde ein Lastenheft erstellt. Dieses Dokument beschreibt das Vorhaben:
- Einordnung der neuen Maschine im Produktionsprozess
- Definition der zu verpackenden Produkte und der Produktzuführung
- Definition der Packmittel
- Definition der Ausbringungsleistung
- Definition der Qualitätsmerkmale des fertig verpackten Produkts
- Definition der vorgeschalteten und nachgeschalteten Anlagen
- Vorgeschriebene Komponenten
- Zu berücksichtigende Regelwerke und Normen
- …
Ein gut geschriebenes Lastenheft sorgt für Klarheit und erleichtert die Projektrealisierung enorm. Fehlt ein Lastenheft, erfolgt die Kommunikation über verschiedene Kanäle, und euer Vertrieb muss die relevanten Informationen beim Kunden abfragen und dokumentieren.
Bewertung der Anfrage
Auf Basis der gesammelten Informationen wird die Anfrage aus unterschiedlichen Gesichtspunkten geprüft:
- Liegen alle Informationen für die Angebotsabgabe vor?
- Ist die Anfrage technisch realisierbar?
- Passt die Anfrage strategisch in das Portfolio?
- Wie sieht die Kapazitätsplanung für die potenzielle Realisierung aus?
- Welche Risiken ergeben sich?
Die Bewertung erfolgt durch Vertrieb und, falls vorhanden, Projektierung/technischer Innendienst. Je nach Komplexität werden Fachabteilungen wie mechanische Konstruktion oder Programmierung hinzugezogen.
Pflichtenheft
- Liegt ein Lastenheft vor, erstellt euer Vertrieb bzw. die Projektierung ein Pflichtenheft. Darin wird beschrieben, was ihr als potenzieller Lieferant leisten könnt und wie ihr die Umsetzung plant.
- Alternativ wird zumindest ein Dokument erstellt, das die einzelnen Punkte des Lastenhefts kommentiert. Das Pflichtenheft bzw. die Kommentare werden zusammen mit eurem Angebot dem Kunden übermittelt.
Wichtig: Die Stellungnahme zum Lastenheft wird im Auftragsfall zum Vertragsbestandteil. Alles, wo nicht ausdrücklich widersprochen wurde, gilt von eurer Seite als zugestimmt und muss erfüllt werden. Verweist in eurem Angebot auf eure Werksnorm (ihr habt doch eine, oder?). In diesem Fall besteht die Chance, dass der Kunde euren Standard akzeptiert, was Aufwand und Kosten spart. Ihr müsst dann lediglich die Abweichungen von euren Standards in der Stellungnahme zum Lastenheft kommentieren.
Angebot
Basierend auf bisher vorhandenen Informationen wird ein Angebot abgegeben und nach einigem hin und her wird der Auftrag erteil. Gratuliere!
Initiierungsphase
Fortsetzung folgt
Realisierungsphase
Fortsetzung folgt
Abnahme im Werk
Fortsetzung folgt
Inbetriebnahme und Anbahme beim Kunden
Fortsetzung folgt
Euer Kunde ist kein Monolith. Einzelne Abteilungen gewichten die Aspekte unterschiedlich. Bereits im Verkaufsprozess muss euer Vertrieb sich mit verschiedenen Parteien und deren Bedürfnissen auseinandersetzen:
- Bei eurem Kunden definiert das Marketing die Verpackung. Entweder wollen sie verpacken, wie es bereits ihr Wettbewerb tut (lässt sich bereits verkaufen). Oder sie wollen durch Finessen oder „anders sein“ sich vom Wettbewerb abheben. Meistens liegt deren Kreativität in Bezug auf Verpackung genau auf der anderen Seite der Skala, wo pragmatische technische Lösungen liegen.
- Es gibt selten Projektleiter auf Kundenebene. Meistens ist es jemand aus der Technik, der diese Aufgabe zusätzlich zu den operativen Aufgaben übernimmt. Infolgedessen werdet ihr selten erleben, dass jemand mit den Skills eines Projektmanagers mit euch zusammenarbeitet. In den meisten Fällen werdet ihr feststellen, dass die Grundlagen fehlen. Es ist viel Geduld und Aufmerksamkeit gefragt.
- Die Produktion hätte am liebsten eine Black‑Box, wo vorne Produkt und Verpackung reinkommen und hinten verkaufsfähige Ware herauskommt. Je kleiner, problemloser und kompakter die Lösung ist, desto besser ist es für sie. Die Maschine muss einfach verpacken, und die Produktion kann damit die Vorgabe an die Menge der verkaufsfähigen Ware erfüllen. Am besten keine Rüstzeiten, keine Wartungszeiten, sie geht nie kaputt und kann von angelernten Kräften ohne Ausbildung bedient werden. Der Vertrag wurde gerade unterschrieben, und sie rechnen bereits aus, in wie vielen Monaten (Lieferzeit im Vertrag) wie viele verkaufsfähige Einheiten an Kunden ausgeliefert werden. Lieferzeitverzögerungen und Probleme bei der Maschineninbetriebnahme vor Ort tun der Produktion richtig weh und machen euch nicht zu Freunden.
- Die Qualitätssicherung (insbesondere beim Verpacken von Lebensmitteln, Medizinprodukten oder pharmazeutischen Erzeugnissen) muss sicherstellen, dass gesetzliche und firmeninterne Vorgaben an das Endprodukt erfüllt werden. Themen wie Sauberkeit der Anlage nach der Reinigung, Produkthaltbarkeit und negative Beeinflussung des zu verpackenden Produkts liegen diesen Kollegen besonders am Herzen. Sie werden nicht nachlassen und die Abnahme verweigern, bis alles erfüllt ist. Sonst können die verpackten Einheiten nicht verkauft werden.
- Der Einkauf versteht nicht wirklich, was gekauft wird bzw. wurde. Er setzt sich nicht mit technischen Aspekten auseinander, sondern wickelt ab, was diverse Akteure in seinem Unternehmen gern hätten. Ihr werdet als PM nicht viel damit zu tun haben, eher mit anderen Bereichen.
- Die Geschäftsführung übernimmt je nach Unternehmensgröße, Eskalationsstufe und den Charaktereigenschaften der jeweiligen Person die Rollen des Einkaufs, des Projektleiters, der Produktion oder der Technik. Dadurch wird es selten einfacher. Diese Erlebnisse prägen eure berufliche Laufbahn.
Die Technik ist euer Freund und Verbündeter. Sie ist bereit, sich mit technischen Lösungen auseinanderzusetzen. Sie versteht, was geht und was nicht geht. Sie kennt die Machtverhältnisse und spezifische Bedürfnisse im eigenen Unternehmen. Gewinnt die Technik für euch, und vieles wird im Projekt leichter und möglich. Gemeinsam werdet ihr Lösungen und Kompromisse erarbeiten – manchmal Win‑Win, manchmal Lose‑Lose. Aber es sind Lösungen. Die besten Begegnungen hatte ich persönlich mit Menschen aus dieser Kategorie. Großer Fan.
Stellt euch immer die Frage: Welche Interessengruppe könnte hinter einer Anforderung stehen und warum?
Vergesst nicht, dass euer Kunde in erster Linie sein Produkt verkaufen, seine Verpflichtungen erfüllen und seine Kunden zufrieden stellen möchte. Eure Aktivitäten bei der Projektrealisierung sollen das unterstützen. Wird dies nicht erreicht, empfindet der Kunde das Projekt schnell als existenzbedrohend.
